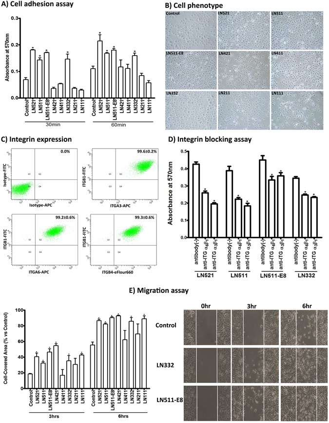
Figure 3

Effect of laminin isoforms on limbal progenitor cell adhesion and migration. (A) The effect of laminin (LN) isoforms on cell adhesion was tested by seeding limbal epithelial progenitor cells (LEPC) at a density of 50,000 cells/cm2 and spectrophotometric measurement of adherent cells 30 and 60 minutes after seeding. Data are expressed as means ± SEM (n = 4). (B) Phase contrast images of LEPC cultured on LN isoforms; magnification ×100. (C) Flow cytometry analyses of cultured LEPC showing expression of integrin α3 (ITGA3), integrin α6 (ITGA6), integrin β1 (ITGB1), and integrin β4 (ITGB4) on their surface. Percentages (%) of positive cells are expressed as means ± SEM percentage (%) (n = 3). (D) Functional blocking of integrin-mediated LEPC adhesion to LN-521, -511, -511-E8 and -332 was tested using neutralizing antibodies against integrin α3β1 and α6β1 60 minutes seeding. Data are expressed as means ± SEM (n = 4). (E) The effect of LN isoforms on LEPC migration was analyzed in two well-culture inserts with a defined cell-free gap and measurement of gap closure 3 and 6 hours after removal of the culture inserts. Data are expressed as means ± SEM (n = 3); *p < 0.05; Mann-Whitney U test.