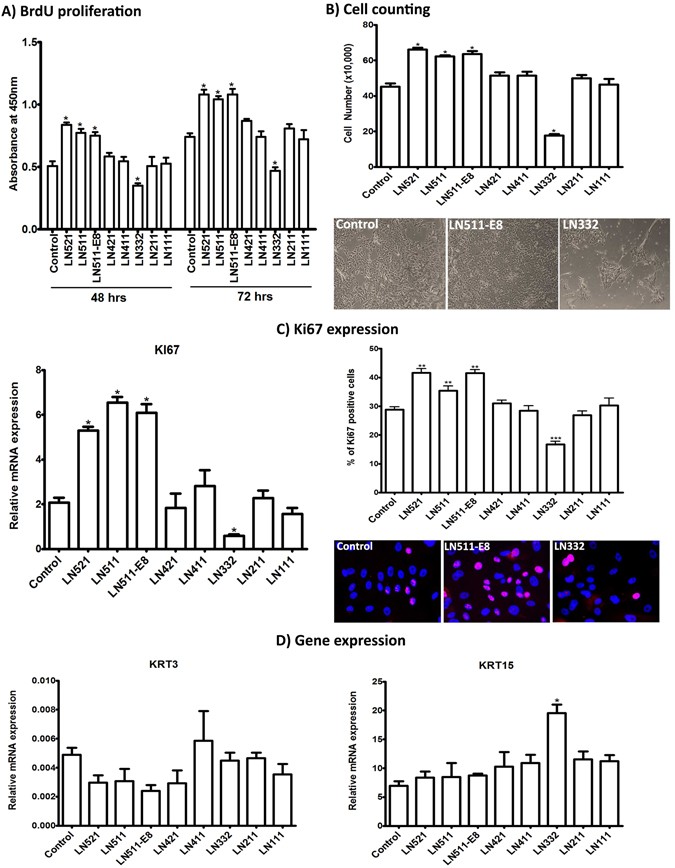
Figure 4

Effect of laminin isoforms on limbal progenitor cell proliferation and differentiation. (A) The effect of laminin (LN) isoforms on cell proliferation was tested by seeding limbal epithelial progenitor cells (LEPC) at a density of 15,000 cells/cm2 and spectrophotometric measurement of BrdU incorporation 48 and 72 hours after incubation. Data are expressed as means ± SEM (n = 5). (B) The effect of LN isoforms on LEPC proliferation was also analyzed by cell counting using CASY technology 7 days after seeding (15,000 cells/cm2); phase contrast images show LEPC cultured on tissue culture-treated plastic (control), LN-511-E8 and LN-332 before trypsinization for counting. Data are expressed as means ± SEM (n = 3). (C) The effect of LN isoforms on LEPC proliferation was additionally analyzed by Ki-67 expression on the mRNA level (left) and on the protein level (right). Ki-67 (KI67) mRNA levels were assessed by quantitative real-time polymerase chain reaction (qRT-PCR) primer assays, and data are expressed as means (2−ΔCT × 1,000) ± SEM (n = 5). Ki-67 protein levels were monitored by counting the number of Ki-67-positive cell nuclei (magenta) and nuclei counterstained with DAPI (blue) using Cell F program (magnification ×200). Percentages (%) of positive cells are expressed as means ± SEM (n = 3). (D) The effect of LN isoforms on LEPC differentiation was analyzed by qRT-PCR primer assays of KRT3 and KRT15 expression levels. Data are expressed as means (2−ΔCT × 1,000) ± SEM (n = 5); *p < 0.05; **p < 0.01; ***p < 0.001; Mann-Whitney U test.