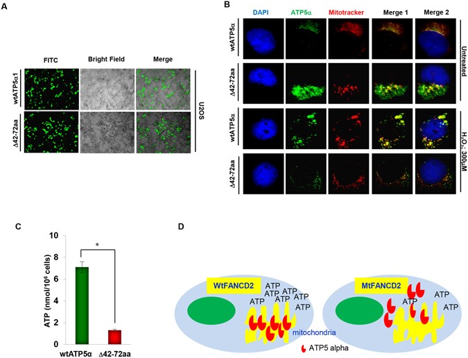
Figure 4

FANCD2 confers a proper ATP production via ATP5α. (A) Images of a stable cell pair expressing GFP-wtATP5α or mtATP5α (ΔAA42-72). (B) GFG-mtATP5α (ΔAA42-72) was misplaced, but not GFP-wtATP5α. The stable cells expressing GFP-wtATP5α or mtATP5α (ΔAA42-72) were incubated with MitoTracker Red CMXRos (red fluorescence) with or without H2O2 treatment. Confocal microscopy analysis was performed for visualization of red, green, or merged fluorescence. (C) The ATP production is low in GFP-mtATP5α-carrying cells compared to GFP-wtATP5α-containing cells. Intracellular ATP production of the stable cells expressing GFP-wtATP5α or mtATP5α (ΔAA42-72) was measured. ATP production was significantly higher (p < 0.005) in the wtATP5α than mtATP5α (ΔAA42-72) cells. (D) Schematic representation the relationship between FANCD2 and ATP5α WtFANCD2 but not the mutant (K561R FANCD2) is responsible for the location of ATP5α and the cellular ATP production.