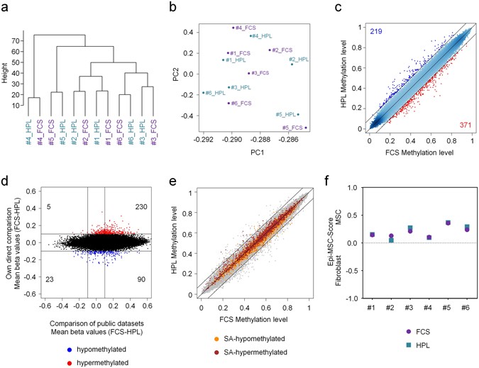
Figure 2

DNA-methylation patterns of MSCs are similar in HPL and FCS. (a) Hierarchical clustering of DNAm profiles (450 k BeadChips) discerned the six different MSC donors (n = 6). (b) Principal component (PC) analysis did not discern HPL-MSCs and FCS-MSCs. PC1 and PC2 are exemplarily depicted. (c) Scatter plot analysis of mean DNAm levels. CpGs that were at least 10% higher methylated in FCS or HPL are indicated in red and blue, respectively (none of the CpGs reached statistical significance). (d) Comparison of mean DNAm differences (FCS-MSCs/HPL-MSCs) in our study (y-axis) and publically available datasets (x-axis; 6 different studies, Supplementary Table S1). (e) This scatter plot depicts CpGs that either reveal senescence-associated hypermethylation (1,702 CpGs; red) or senescence-associated hypomethylation (2,116 CpGs; orange) during culture expansion of MSCs15. (f) Classification of cell preparations with the Epi-MSC-Score 12 confirmed that all cell preparations are MSCs.