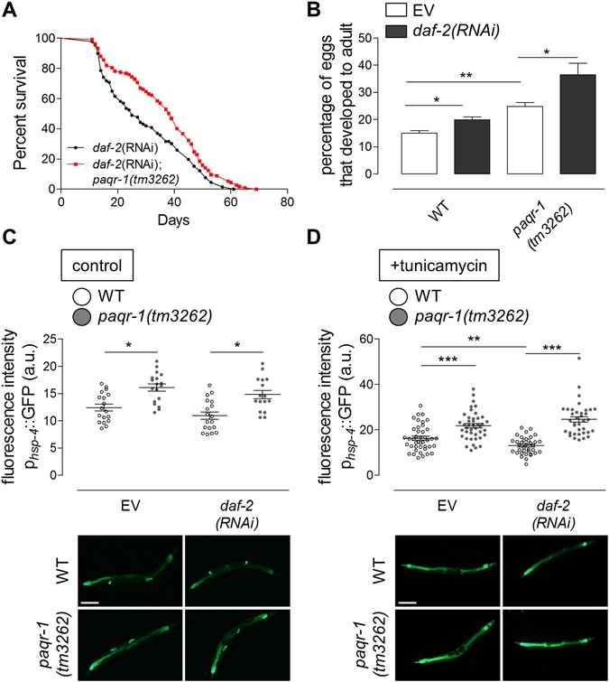
Figure 3

PAQR-1 deficiency extends the lifespan of daf-2 mutants and induces their survival during ER stress. (A) Survival was monitored under normal conditions. Mutant paqr-1(tm3262) further extends the lifespan of long-lived, insulin signalling-defective daf-2(RNAi) animals. Lifespan values are given in Table S1. (B) Eggs from WT or paqr-1(tm3262) mutant animals were laid on plates in the presence of 5 μg/ml tunicamycin and EV (white) or daf-2(RNAi) (black). Percentage of eggs that developed into mature adults was scored. (C) Basal mean fluorescence intensity values of day 4 WT (white) or paqr-1 mutant (grey) animals carrying the p hsp-4 GFP transgene. Representative images are shown. Scale bar, 100 μm. (D) Mean fluorescence intensity values of tunicamycin-treated (5 μg/ml, 24 h), day 4 WT (white) or paqr-1 mutant (grey) animals carrying the p hsp-4 GFP transgene. Representative images are shown. Scale bar, 100 μm. Values in histograms represent means ± SEM from experiments performed on at least three separate occasions. *P < 0.05; **P < 0.01; ***P < 0.001.