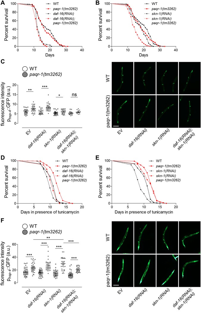
Figure 4

Involvement of SKN-1 and DAF-16 in PAQR-1-dependent effects on survival and UPRER activation. (A) Survival curves of WT (black) and paqr-1(tm3262) mutant (red) animals subjected to daf-16(RNAi) (dashed) under normal conditions. Lifespan values are given in Table S1. (B) Survival curves of WT (black) and paqr-1(tm3262) mutant (red) animals in the presence of skn-1(RNAi) (dashed) under normal conditions. Lifespan values are given in Table S1. (C) Mean fluorescence intensity values of day 4 p hsp-4 GFP transgenic animals (WT (white) or paqr-1 mutant (grey) background) subjected to daf-16(RNAi) and/or skn-1(RNAi). Representative images are shown. Scale bar, 100 μm. (D) Survival curves of WT (black) and paqr-1(tm3262) mutant (red) animals subjected to daf-16(RNAi) (dashed) under ER stress (50 μg/ml tunicamycin). Lifespan values are given in Table S1. (E) Survival curves of WT (black) and paqr-1(tm3262) mutant (red) animals subjected to skn-1(RNAi) (dashed) under ER stress (tunicamycin 50 μg/ml). Lifespan values are given in Table S1. (F) Mean fluorescence intensity of tunicamycin-treated (5 μg/ml, 24h) day 4 p hsp-4 GFP transgenic animals (WT (white) or paqr-1 mutant (grey) background) subjected to daf-16(RNAi) and/or skn-1(RNAi). Representative images are shown. Scale bar, 100 μm. Values in histograms represent means ± SEM from experiments performed on at least three separate occasions. *P < 0.05; **P < 0.01; ***P < 0.001.