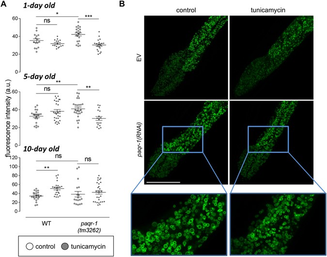
Figure 5

Lipid metabolism requires PAQR-1 during ER stress. (A) Mean fluorescence intensity values in BODIPY-stained 1-day, 5-day and 10-day old transgenic animals (WT or paqr-1 mutant background) without (white circles) or with tunicamycin (5 μg/ml, 24 h; grey circles) treatment. Values represent means ± SEM from experiments performed in at least three separate replicates. *P < 0.05, **P < 0.01, ***P < 0.001. (B) Confocal images of day 4 strain VS29 (GFP::DGAT-2) animals in the presence of EV or paqr-1(RNAi) without (control) or with tunicamycin (5 μg/ml, 24 h) treatment. Representative images are shown (scale bar, 50 μm) with magnified partial frame images to clearly depict the differences in lipid droplet size.