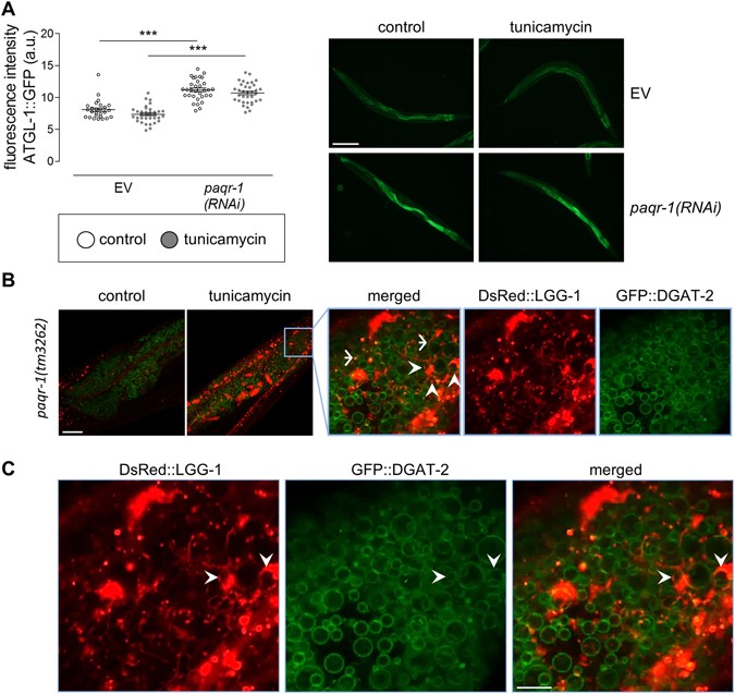
Figure 6

PAQR-1 appears to regulate ATGL-1 expression independently of ER stress, which induces selective autophagy. (A) Mean fluorescence intensity values in day 4 VS20 (ATGL-1::GFP) animals in the presence of EV or paqr-1(RNAi) and without (white) or with 5 μg/ml tunicamycin (grey). Representative images are shown. Scale bar, 100 μm. Values represent means ± SEM from experiments performed on at least three separate occasions. ***P < 0.001. (B) Induction of lipid droplet-specific autophagy is signified by co-localization of GFP (GFP::DGAT-2) and DsRed (DsRed::LGG-1). Representative confocal images are shown (scale bar, 20 μm): arrowheads indicate lipid droplet surfaces (green) surrounded by autophagosomal protein LGG-1 (red), and arrows indicate co-localization of LGG-1-containing punctae (red) and lipid droplets (green). (C) Enlarged images of panel B are shown (scale bar, 4 μm). Arrowheads indicate lipid droplet surfaces (green) surrounded by autophagosomal protein LGG-1 (red).