Figure 2
From: Genome-wide analysis of long noncoding RNA profiling in PRRSV-infected PAM cells by RNA sequencing

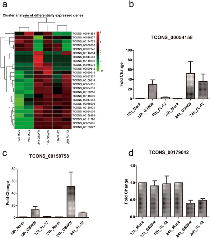
The expression levels of predicted lncRNAs. (a) Hierarchical heat map displaying transformed expression values (log2FPKM) for 25 significant differentially expressed lncRNAs. Red shows up-regulation and green shows down-regulation. (b–d) RT-qPCR results of differentially expressed lncRNAs after PRRSV infection by GSWW FL-12 at 12 and 24 hpi. Total RNA was extracted, and the first strand cDNA was synthesized using reverse transcriptase kit. Bar represents the mean of three independent experiments. Expression levels were normalized to GAPDH.