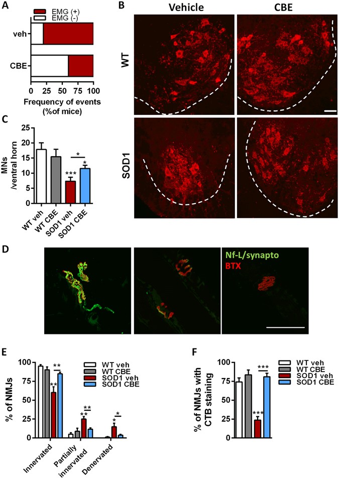
Figure 3

Pharmacological inhibition of GCase activity promotes neuroprotection in SOD1G86R mice. (A) Frequency of denervation in gastrocnemius muscle of SOD1G86R mice, at 95 days of age, detected by electromyography (n = 12, SOD1 veh; n = 13 SOD1 CBE). (B) Representative pictures of spinal motor neurons, after immunostaining with choline acetyl transferase (ChAT, red). Scale bar = 50 µm. (C) Quantification of cells located in the ventral horn of the spinal cord and having a size bigger than 400 µm2 (n = 10/group). (D) Representative pictures of fully innervated (left), partially innervated (middle) and denervated (right) neuromuscular junctions, after immunostaining with neurofilament and synaptophysin antibodies (green) and bungarotoxin (red), in tibialis anterior muscle. (E) Neuromuscular junction integrity in tibialis anterior muscle (n = 10/group). (F) Distribution of CTB signal at neuromuscular junctions in tibialis anterior muscle (n = 10/group). Mean ± SEM, *p < 0.05; **p < 0.005; ***p < 0.001.