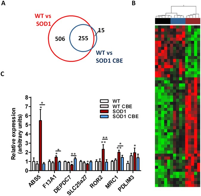
Figure 4

CBE treatment corrects transcriptomic dysregulation in spinal cord of SOD1 G86R mice. (A) Venn diagrams showing gene dysregulations in the spinal cord in SOD1G86R mice receiving the vehicle (red circles) or the CBE (blue circles), and compared to wild type. (B) Hierarchical clustering performed with genes significantly regulated by CBE in SOD1G86R mice in the spinal cord (black: wild type; blue: SOD1G86R -CBE; dark red: SOD1G86R veh). (C) Expression levels determined by quantitative PCR for selected genes. Data are presented as Mean +/− SEM; *p-value < 0.05.