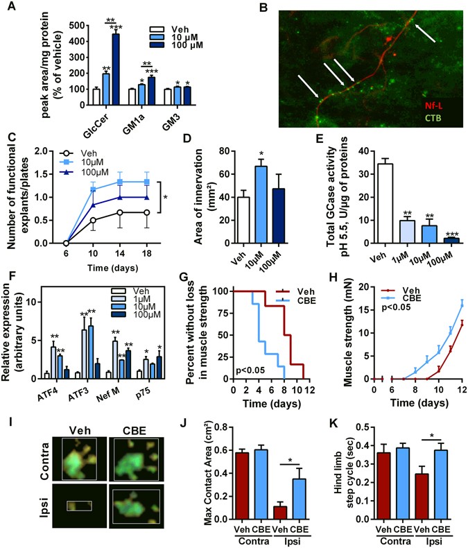
Figure 5

Inhibition of GlcCer degradation by CBE improves in vitro axonal plasticity and in vivo nerve regeneration. (A) Quantification of glycosphingolipids in the co-culture of muscle and spinal cord explants after CBE treatment. (B) Representative pictures for the distribution of neurofilament-L (red) and the cholera toxin subunit B (CTB, green) in the co-culture. Arrows indicate CTB-positive structures along an axon. (C) Given is the number of functional explants per culture plate identified by the presence of contraction of muscle fibres (n = 6). (D) Total area of innervation of functional explants after differentiation (n = 8/group). (E) Total GCase activity in PC12 cells after treatment with various doses of CBE (n = 3/group). (F) Transcriptional regulation of markers for neuronal differentiation in PC12 (n = 3/group). (G) Kaplan-Meier showing time to observable toe spreading after sciatic nerve injury (n = 7/group). (H) Muscle strength of ipsilateral hind paws, after sciatic nerve injury (n = 7/group). (I) Representative pictures for the areas of hind limb paws in contact with the ground. (J,K) Maximal contact area (J) and step cycle (K) of hind paws as determined by automated gait analysis. Mean +/− SEM; *p < 0.05; **p < 0.01.