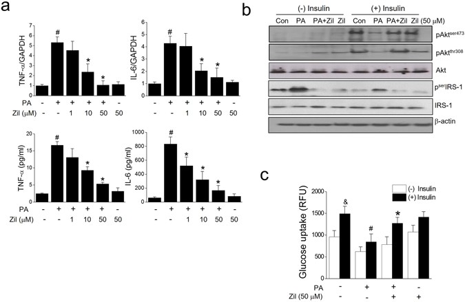
Figure 2

Effects of zileuton on PA-induced inflammation and insulin resistance. Differentiated C2C12 myotubes were exposed to different concentrations of zileuton (1–50 μM) for 1 h and then treated with PA (750 μM) in the presence of zileuton for 12 h (qPCR) or 24 h (ELISA). Levels of pro-inflammatory cytokines were determined by ELISA and qPCR (a). After 24 h of PA treatment, insulin (1 μg/ml) was added for 30 min, and then insulin signaling, as indicated by Akt and serIRS-1 phosphorylation, was assessed by western blotting (b). Glucose uptake was determined by 2-NBDG (c). The results of the western blotting are shown as the representative of three independent experiments (b), and other results are expressed as the means ± SDs of three experiments performed in triplicate. # P < 0.05 vs. non-treated controls, *P < 0.05 vs. PA alone, & P < 0.05 vs. (−) insulin.