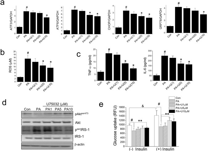
Figure 4

Effects of BLT1 receptor antagonist, U75032 on PA-induced lipotoxicity. Differentiated C2C12 myotubes were exposed to different concentrations of U75032 (1, 5, 10 μM) for 1 h and then treated with PA (750 μM) in the presence of U75032 for 12 h (qPCR) or 24 h (ELISA). Levels of ER stress markers were determined by qPCR (a). ROS production was assessed using AmplexRed (b). Levels of pro-inflammatory cytokines were determined by ELISA (c). Akt and serIRS-1 phosphorylation was assessed by western blotting (d). After 24 h of PA treatment, insulin (1 μg/ml) was added for 30 min, and then glucose uptake was determined by 2-NBDG (e). The results of the western blotting are shown as the representative of three independent experiments (d), and other results are expressed as the means ± SDs of three experiments performed in triplicate. # P < 0.05 vs. non-treated controls, *P < 0.05, **P < 0.01 vs. PA alone, & P < 0.05 vs. (−) insulin.