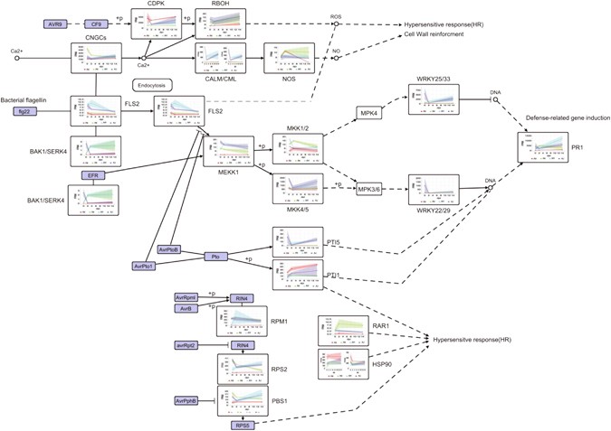
Figure 4

Visualization of plant–pathogen interaction pathways. Changes in gene expression are shown in line graphs. Each line represents the changes of a sample across three consecutive sampling time-points. The red, green, cyan and blue lines represent AH, AJ, Aa and Ae respectively.