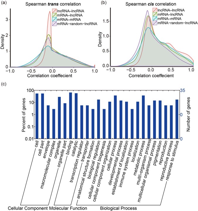
Figure 5

The trans and cis correlation analysis for gene pairs. (a) Density distribution of trans correlations. The protein-coding–protein-coding gene pairs, lncRNA–protein-coding pairs and lncRNA–lncRNA pairs were each calculated separately. (b) Density distribution of cis correlations. (c) GO term distribution of protein-coding genes strongly correlated to lncRNAs (r s > 0.8).