Figure 3
From: MicroRNA-200b regulates distal airway development by maintaining epithelial integrity

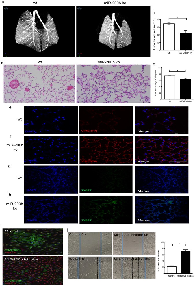
miR-200b knockout mice have denser parenchyma, thickened alveolar walls, lower distal branching and more fibroblast-like cells. (a) In vivo micro-CT scans of 8-weeks-old mice using the SkyScan 1176 x-ray microtomography system equipped with a large format 11 megapixel x-ray camera. MiR-200b knockout (ko) mice have denser lung parenchyma (gray area in the peripheral area) and a lower number of distal airways (smaller distance between the large airways). (b) miR-200b−/− lungs have significantly lower levels of lung air volume than miR-200b+/+. Lung airspace volume was measured on alive mice using micro-CT scan. *P < 0.05, Student’s t-test, Data represent mean ± SEM of at least three independent experiments. (c) Hematoxylin and eosin (H&E) staining of miR-200b−/− lungs confirmed that these lungs have less septation and thicker alveolar walls when compared to wild type lungs. (d) Area percentage of airspace of miR-200b−/− lungs was significantly decreased compare to miR-200b+/+ lungs. H&E stained peripheral lung sections were scanned and the percentage of airspace over total lung was measured using ZEN Image Analysis. (e,f) Immunostaining for Vimentin on wt (e) and ko (f) lungs demonstrated higher expression of Vimentin protein in ko parenchyma than the wt. (g,h) Immunofluorescence for Twist protein on wt (g) and ko (h) demonstrated higher expression of Twist in the ko than the wt. (i) Immunostaining of the miR-200b transfected cells after 48 h demonstrated higher expression of Vimentin and lower expression of Cytokeratin in these cells compared to cells transfected with a negative control. (j) A wound healing (scratch) assay was performed on BEAS-2B or control cells transfected with miR-200b inhibitors (for 18 h). Pictures were taken at time 0 h when the scratch was made and 18 h later and the migration rates were calculated (the difference between distance from the right to left border at 16 h divided by the distance from the right to left border at the start time).