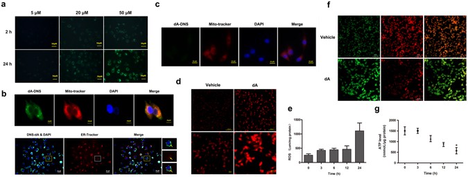
Figure 3

dA induced cell death related to mitochondrial dysfunction in B16F10 cell line. (a) Confocal microscopy for DNS-labled-dA treatment for 2 h and 24 h vary concertation from 20 μM to 50 μM. (b,c) Co-localization of DNS-dA (green) and Mito-Tracker (red) in B16F10 cells (b) and NIH/3T3 cells (c). Cells were incubated in 50 μM DNS-dA for 24 h and stained with Mito-Tracker for another 15 min. Confocal microscopy image revealed that dA selectively penetrated into B16F10 cells other than NIH/3T3 cells. B16F10 cells were also stained with ER-tracker (red) followed 50 μM DNS-dA’s treatment. DAPI (blue) was used for nuclei detection. Confocal microscopy image showed that dA was not co-localization with ER-Tracker. The yellow arrows refer to the cells within indicated boxes. Images were representative of 3 independent experiments. (d,e) The confocal microscopy image of ROS levels in B16F10 cells after 24 h treatment staining by mito-sox. The relative fluorescent intensity of intracellular ROS levels after dA treatment for different time. (f) The representative images of mitochondrial membrane potential determined by confocal microscopy. The cells with green-positive and red-negative fluorescence were counted as depolarized cells. (g) The relative ATP levels indicated by protein content. Data are presented as the mean ± s.d. of three independent experiments. *p < 0.05 VS the Vehicle group.