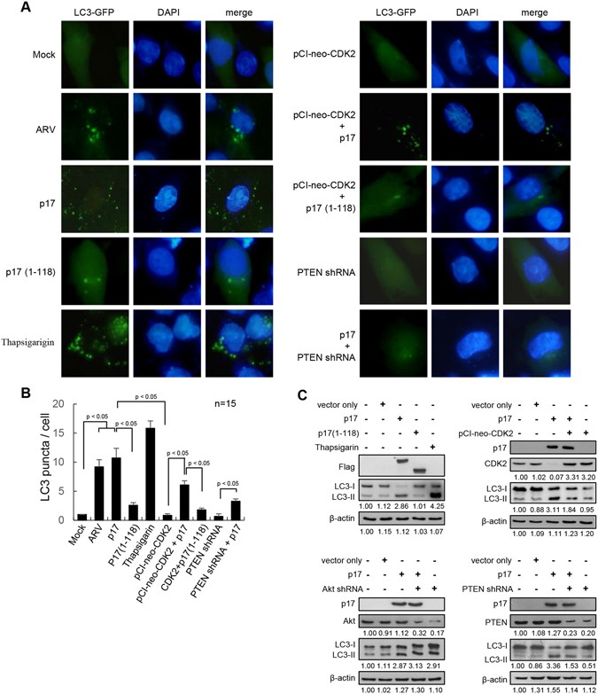
Figure 6

Nuclear import of p17 is important for induction of autophagy. (A) A GFP-LC3 plasmid was used to observe LC3 punta in Vero cells under a fluorescence microscope. All conditions for the treated- and untreated-cells are described in the Material and Method section. Scale Bar: 20 μm. (B) GFP-LC3 plasmid was applied to observe LC3 punta under a fluorescence microscope. Quantitation results from Fig. 6A represents mean GFP-LC3 puncta per cell. n = 15. (C) Levels of LC3-II in different treatments were examined. Whole cell lysates were harvested for Western blot assays. pcDNA3.1-Flag-p17 (1–118)-transfected and mock-infected cells were used as negative controls. β-actin was included as a loading control. The LC3-II level of mock control (cells alone) was considered 1-fold. The activation folds indicated below each lane were normalized against values for the mock control. The uncropped blots with molecular weights are shown in Fig. S9.