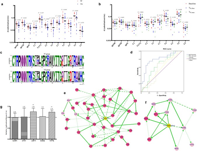
Figure 2

Comparison of env nucleotide diversity between patients with virologic suppression (VS) and treatment failure (TF) at baseline (a) and comparison of env nucleotide diversity from 12 patients with TF at three time points (b) (T0: baseline; T1: when viral load reached a level of >400 copies/ml; T2: the maximum value of viral load). The short lines represent the median value. P values were calculated by nonparametric Mann-Whitney test. (c) Consensus V3 sequences of VS group and TF group. The values on the y-axis indicate the percentage of each site, and relative height of each amino acid reflects its percentage at that site. (d) Logistic regression and receiver operating characteristic (ROC) analysis were performed to develop a predictive model and predictive value of HIV-1 env diversity for therapy outcome. Among the covariates including CD4+ T cell count, viral load, gp160 diversity, drug-resistant mutations and co-receptor usage, diversity of gp160 was the best single variable for predicting TF for 75.6% of individuals in this cohort, and an area under the curve (AUC) of 0.794 (CI95%, 0.657–0.931) was obtained in the ROC curve. Bayesian network analysis was used to screen therapy outcome-related putative adaptive mutations. Four mutation sites (G145N, E150S, I371V and N392S) of gp120 (e) and five mutation sites (A607N, E662K, N677K, E734G and V832L) of the gp41 region (f) were further predicted using Bayesian network. The width of edge was proportional to bootstrap support. The solid edges were considered to be robust and had bootstrap support over 65%, while dashed edges had bootstrap support between 35% and 65%. (g) Relative replication fitness of outcome-related putative adaptive mutants. Each mutant virus was competed against the wild-type in PM1 cells. A fitness value of 1.0 indicated that fitness was equal to that of wild type. Each bar represented the mean “1 + s value” ± SD from three replicates. Significant differences between mutant virus and wild-type virus were marked with asterisks (**p < 0.01).