Figure 3
From: CCL11, a novel mediator of inflammatory bone resorption

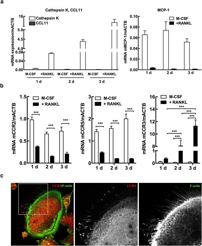
Osteoclasts do not express CCL11 but CCR3 mRNA and protein. (a) mRNA of CCL11 and the osteoclast associated enzyme Cathepsin K (left panel) and MCP-1 (right panel) analysed in BMM cultures stimulated with M-CSF alone or in presence of RANKL for 1, 2 and 3 days. (b) CCR2, CCR5 and CCR3 mRNA expression during RANKL-stimulated osteoclast differentiation. Data are expressed as means ± SEM. (c) Representative immunofluorescence staining of osteoclast culture (day 3) with CCR3 antibody in combination with F-actin to visualize actin filaments.