Figure 3
From: The long non-coding RNA LOC441204 enhances cell growth in human glioma

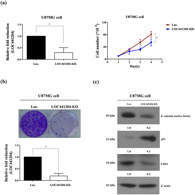
LOC441204 depletion suppresses U87MG cell proliferation. (a) Right panel: The cell growth ability of U87MG was analyzed under LOC441204-depleted (LOC441204 KD) and control (Luc) conditions. Left panel: Quantification of LOC441204 expression. (b) Colony assay of U87MG under similar conditions. (c) Western blot analysis of β-catenin, p21 and cdk4 expression levels in cell lines. Differences were analyzed using the Kruskal–Wallis test (*P < 0.05).