Figure 4
From: The long non-coding RNA LOC441204 enhances cell growth in human glioma

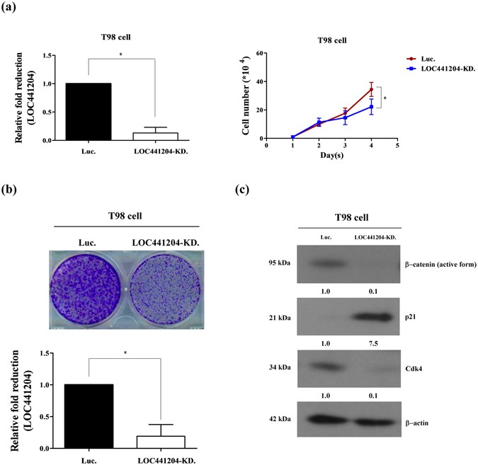
LOC441204 depletion suppresses T98 cell proliferation. (a) Right panel: The proliferation ability of T98 was analyzed under LOC441204-depleted (LOC441204-KD.) and control (Luc.) conditions. Left panel: Quantification of LOC441204 expression. (b) Colony assay of the T98 cell line under similar conditions. (c) Western blot analysis of β-catenin, p21 and cdk4 expression levels in cell lines. Differences were analyzed using the Kruskal–Wallis test (*P < 0.05).