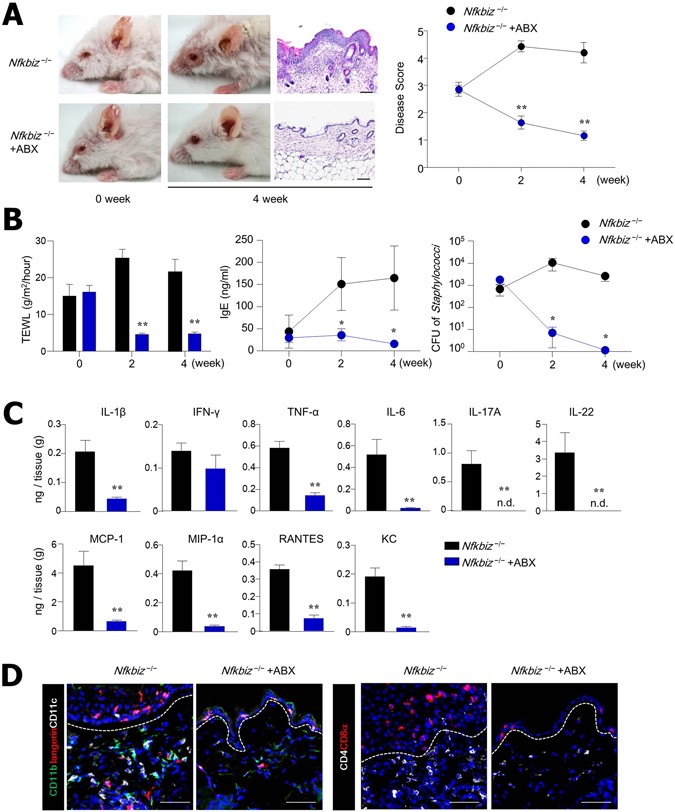
Figure 4

Antibiotic (ABX) treatment eliminates skin inflammation. (A) Representative skin phenotype and histology of skin biopsy from untreated (water alone) and ABX-treated Nfkbiz −/− mice at age 6 weeks. Scale bar = 50 μm. (B) TEWL, serum IgE levels, and colony-forming units (CFU) of Staphylococcus species. (C) Cytokine and chemokine levels in skin homogenate. (D) Confocal microscopy of skin biopsies. Scale bar = 50 μm. Data are representative of three independent experiments. All data are mean ± s.e.m. *p < 0.05, **p < 0.01.