Figure 4
From: Fibulin-4 deposition requires EMILIN-1 in the extracellular matrix of osteoblasts

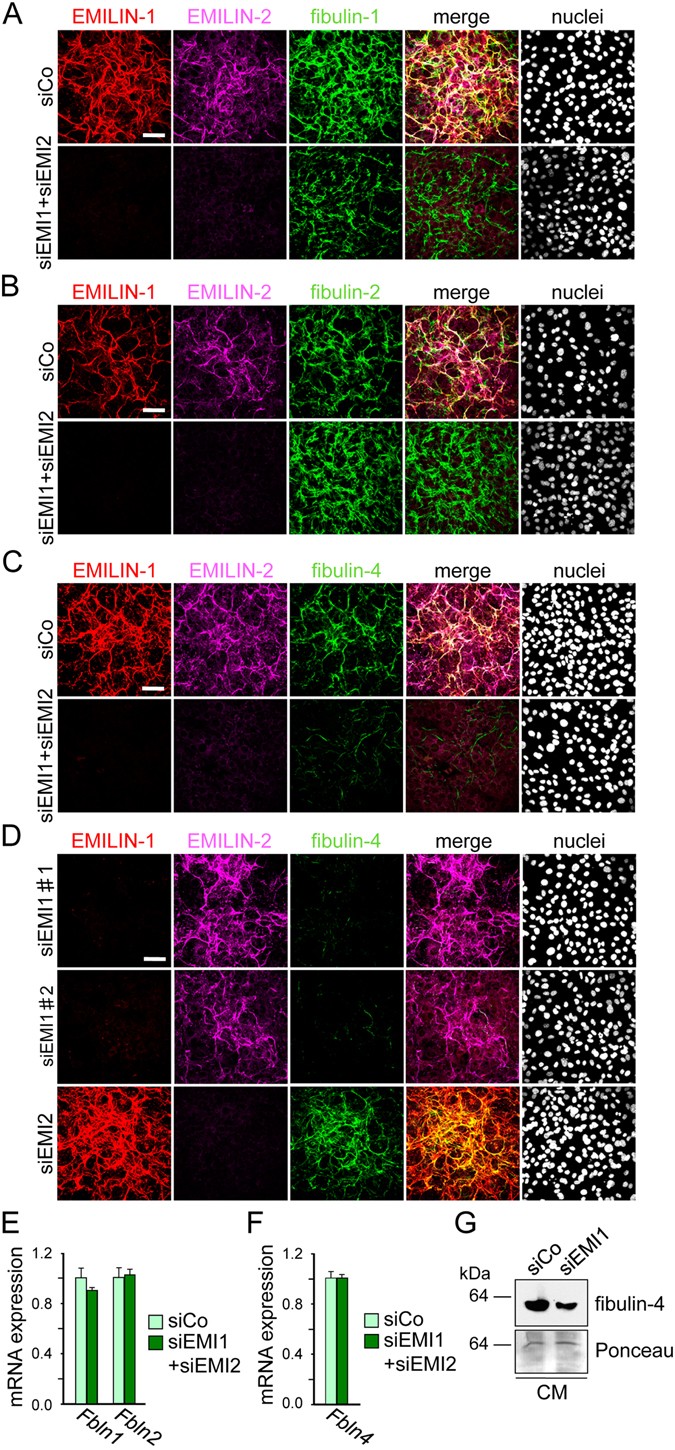
EMILIN-1 knockdown impairs the deposition of fibulin-4 in the ECM of MC3T3-E1 cells. (A,B) Expression and deposition of fibulin-1 and fibulin-2 in MC3T3-E1 cells after double knockdown for EMILIN-1 and EMILIN-2. MC3T3-E1 osteoblasts were reverse transfected with a mixture of siRNAs against EMILIN-1 (siEMI1) and EMILIN-2 (siEMI2) or with a control siRNA (siCo) and grown for 4 days. Confocal immunofluorescence microscopy of cells transfected with the different siRNAs and immunolabeled with antibodies against fibulin-1 (A) or fibulin-2 (B). Nuclei were stained with Hoechst. Scale bar, 75 μm. (C,D) Confocal immunofluorescence microscopy of cells for fibulin-4 after double knockdown of EMILIN-1 and EMILIN-2 (C), or single knockdown of EMILIN-1 or EMILIN-2 (D). Nuclei were stained with Hoechst. Scale bar, 75 μm. siEMI1#1 and siEMI1#2 represent two different siRNA sequences targeting EMILIN-1. (E) qRT-PCR analysis of Fbln1, Fbln2 and Fbln4 transcripts in cells transfected with the different siRNAs showed no significant differences (n = 3). G. Western blot analysis for fibulin-4 in conditioned medium (CM) of cells transfected with the different siRNAs. Protein loading is shown by Ponceau staining. All siRNA knockdown experiments were performed three times (n = 3).