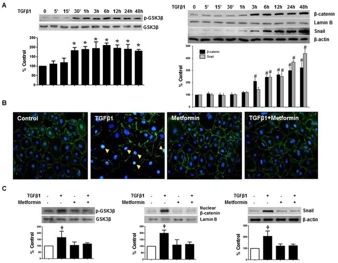
Figure 3

Effect of Metformin on TGF-β-induced Phosphorylation of GSK-3β, Nuclear Translocalization of β-catenin and Snail Expression. (A) TGF-β1 enhances the phosphorylation of GSK-3β, nuclear translocation of β-catenin and Snail expression. (B,C) Meformin (1 µM) significantly ameliorates TGF-β-induced activation of GSK-3β, nuclear translocalization of β-catenin and snail expression (B,C). Fluorescein immunocytochemistry of β-catenin (green) and DAPI (blue) reveals the translocation of β-catenin from the cytoplasmic membrane into the nucleus (cyan) upon TGF-β1 at 12 hours (B, yellow arrowheads). Representative western blots with quantitative analyses at 12 hours of TGF-β1 stimulation are shown (A,C). (n = 6). *p < 0.05 vs. time points of 0, 5, and 15 minutes, #p < 0.05 vs. time points 0, 5, 15, 30, and 60 minutes, †p < 0.05 vs. others.