Figure 1
From: TRAIL regulatory receptors constrain human hepatic stellate cell apoptosis

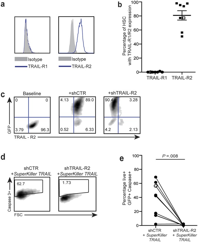
Expression of TRAIL-R2 on primary human HSC has pro-apoptotic function. (a) Representative FACS plots of expression level of pro-apoptotic TRAIL-R1 and TRAIL-R2 on hHSC (blue) against matched isotype control (grey). (b) Summary of expression levels of TRAIL-R1 and TRAIL-R2 on hHSC from 8 different donors (filled symbols) and LX2 (open symbols). (c) Representative FACS plot of levels of TRAIL-R2 at baseline (left), after lentiviral transduction (GFP + ) with shCTR (centre) and shTRAIL-R2 (right). (d) hHSC transduced with shCTR and shTRAIL-R2 were treated with SuperKiller TRAIL and the degree of apoptosis of transduced cells was assessed by gating on live GFP + cells that were positive for caspase-3. (e) Cumulative graph of apoptosis induction by SuperKiller TRAIL (% caspase3 + GFP + ) hHSC (filled) and LX2 (open circle) post-knockdown of TRAIL-R2 (shTRAIL-R2) compared to control- short-hairpin RNA (shCTR) transduced hHSC. Baseline levels of caspase-3 post-transduction without addition of SuperKiller TRAIL were subtracted.