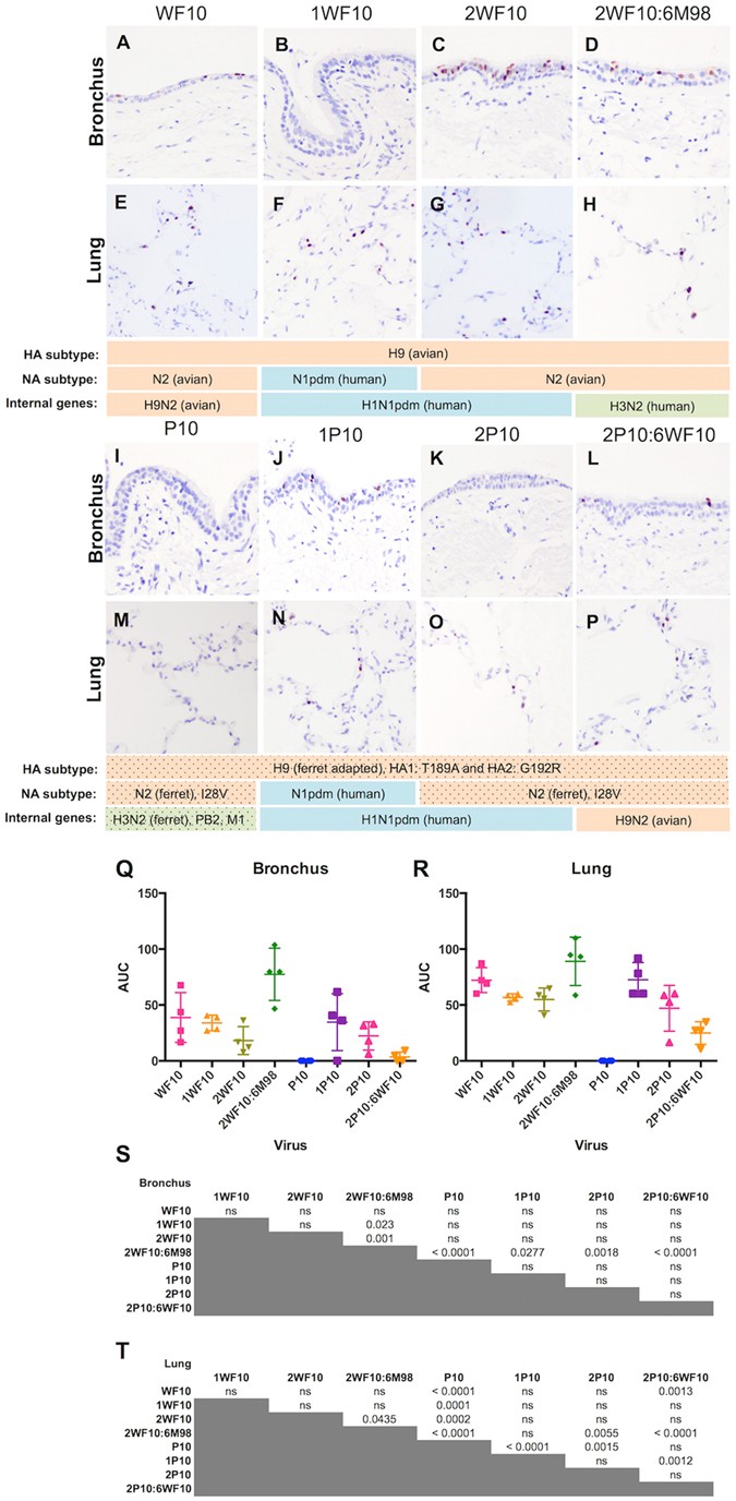
Figure 3

Cellular distribution influenza nucleoprotein in the human bronchus and lung after the infection with recombinant and ferret-adapted H9 viruses and the comparison of their replication competence. Cellular localization of viral antigen in (A to D) and (I to L) bronchi, and (E to H) and (M to P) lung infected with reassortant viruses generated using H9N2 and H1N1pdm (WF10, 1WF10, 2WF10), and using H9N2 and H3N2 (2WF10:6M98). (I and M) P10 was the ferret-adapted virus harvested after 10 serial passages in ferrets of 2WF10:6M98, with mutation sites at HA1: T189A, HA2: G192R, NA: I28V, PB2: L374I, M1: H110Y, at 24hpi. Virus replication competence (Q) in the human bronchus and (R) in the human lung were expressed in AUC as described in the method. The chart showed the mean and the SD of the AUC pooled from at least four independent experiments with the result tables (S and T) showing the statistical comparison between viruses, *p < 0.05; **p < 0.01, ***p < 0.005, ****p < 0.001 and ns: p > 0.05.