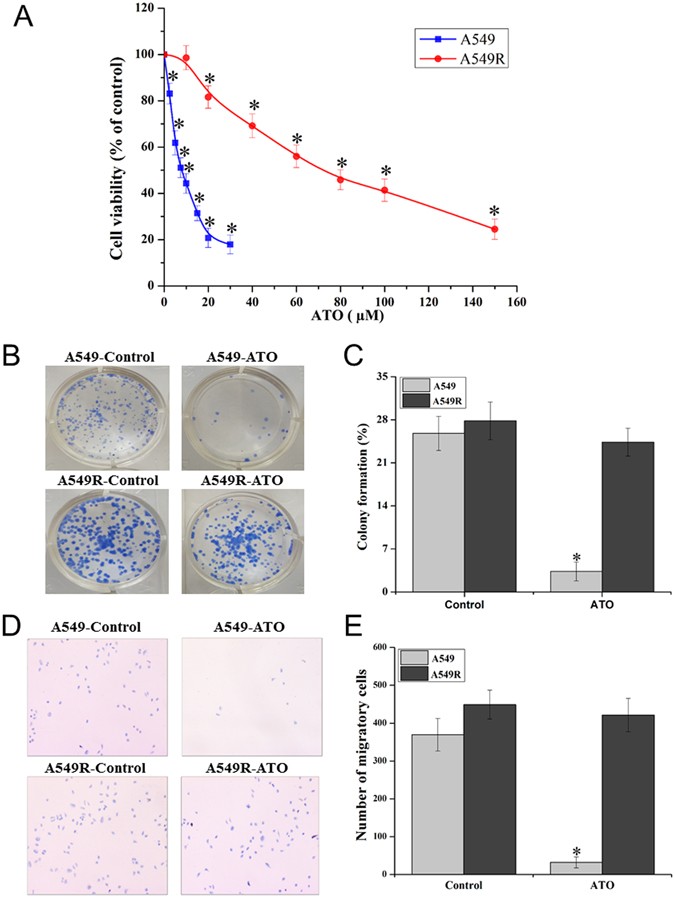
Figure 1

ATO resistant phenotypes in A549 and A549R cells. ATO resistant phenotypes were determined by MTT assay, colony formation, and cell migration assays. (A) The viability of A549 and A549R cells treated with different concentrations of ATO ranging from 0 to 30 µM and 0 to 150 µM for 72 hours. (B,C) The colony formation images and the percentage of colony formation of A549 and A549R cells that were treated without or with 20 µM ATO for 24 hours. (D,E) The microscopic images of migratory cells (100×) and the number of migrating cells of A549 and A549R cells without or with ATO treatment. Results were obtained from three independent experiments and presented as mean ± standard deviation (SD). P < 0.05 was designated as statistical significance. “*” indicates a significant difference compared with the corresponding control groups (P < 0.05). “#” indicates a significant difference compared with A549 cells (P < 0.05).