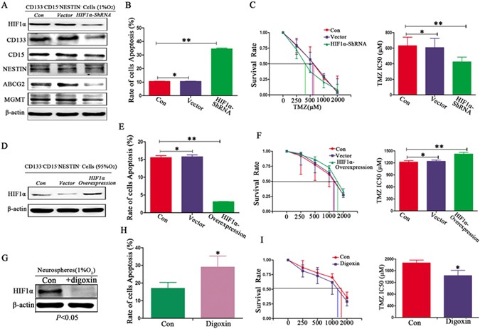
Figure 7

Influences of HIF1α on protein expression and cell apoptosis. (A) After interfering with HIF1α expression using ShRNA, HIF1α levels were substantially lower, and the levels of CD133, CD15, NESTIN, ABCG2 and MGMT for HIF1α-silenced U87 CD133−/CD15−/NESTIN− cells were significantly decreased compared with the control and vector-U87 CD133−/CD15−/NESTIN− cells under 1%O2 conditions. (B) HIF1α-silenced U87 CD133−/CD15−/NESTIN− cells presented an approximately 3.6-fold higher apoptosis rate than the control and U87 vector cells in the hypoxic environment after TMZ (100 μM) treatments (* P > 0.05; ** P < 0.05, One-way ANOVA). (C) HIF1α-silenced U87 CD133−/CD15−/NESTIN− cells exhibited a decreased survival rate with a lower IC50 in the hypoxic environment (* P > 0.05; ** P < 0.05, One-way ANOVA). (D) HIF1α was over-expressed for U87 CD133−/CD15−/NESTIN− cells in a 95%O2 environment, and western blotting indicated that HIF1α expression was significantly increased. (E) Decreased apoptosis was noted for HIF1α-over-expressed U87 CD133−/CD15−/NESTIN− cells compared with control and vector cells in the hyperoxic environment after TMZ (100 μM) treatments (* P > 0.05; ** P < 0.05, One-way ANOVA). (F) HIF1α-over-expressed U87 CD133−/CD15−/NESTIN− cells exhibited an increased survival rate with a higher IC50 in the hyperoxic environment (* P > 0.05; ** P < 0.05, One-way ANOVA). (G) Western blot indicated there was reduced HIF1α expression for U87 CD133+/CD15+/NESTIN+ neurospheres after digoxin (100 μM) treatment. (H) Cell apoptosis occurred at a higher rate in U87 CD133+/CD15+/NESTIN+ neurospheres treated with digoxin after TMZ (100 μM) treatment in the hypoxic environment than in cells without digoxin (* P < 0.05, Paired-samples T Test). (I) Lower survival rates and 2-fold decrease of IC50 for U87 CD133+/CD15+/NESTIN+ neurospheres treated with digoxin after TMZ treatments were detected in the hypoxic environment (* P < 0.05, Paired-samples T Test).