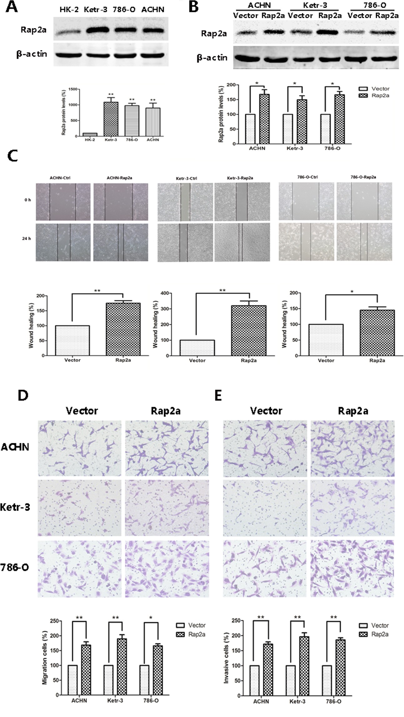
Figure 2

Effects of Rap2a overexpression on invasion and migration in RCC cells. (A) Western blot analysis of Rap2a expression in HK-2, Ketr-3, 786-O and ACHN. β-actin served as loading control. The intensity of Rap2a was quantified by densitometry (software: Image J, NIH). (B) ACHN, Ketr-3 and 786-O cell lines were transfected with Rap2a expressing or empty vector. Twenty-four hours post-transfection, Rap2a protein expression was detected by western blot. (C) Wound-healing assays were performed after Rap2a overexpression in ACHN, Ketr-3 and 786-O cells. (D,E) Cell migration was measured by using a migration assay following the transfection of RCC cells with Rap2a expression plasmid. Invasion assays were performed by using a similar procedure, except the polycarbonate filters was coated with Matrigel. Data are presented as mean ± SD (n = 3). *P < 0.05, **P < 0.01.