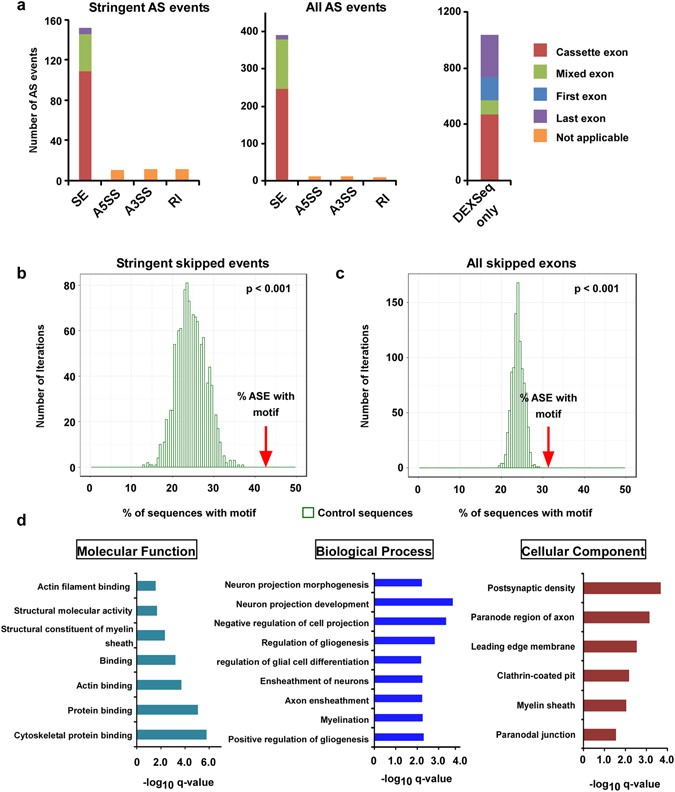
Figure 3

Brain alternative splicing patterns of mice with QKI-deficient oligodendrocytes. (a) Types of alternative splicing events identified in QKI FL/FL;Olig2-Cre mice. For skipped exons (SE), the type of exon affected is also indicated. Exons were considered to be “cassette exons” if they were not the first or last exon in any of the gene isoforms or “mixed exons” if they were not the first or last exon in at least one isoform. Abbreviations: SE: skipped exon, A5SS: alternative 5′ splice site, A3SS: alternative 3′ splice site, RI: retained intron. (b,c) Motif enrichment analysis. Percentage of sequences with the motif ACUAA in introns neighboring SE events compared to a set of background sequences for the stringent SE candidates called by both methods (b) or for all SE candidates (c). The occurrence of the motif was counted in a random set of non-alternatively spliced control sequences of the same size of the set of SE events. This was repeated 1,000 times to get the distribution of the motif occurrence in control sequences. The p-value corresponds to the empirical p-value of the enrichment for the set of SE events compared to the control distribution. (d) Gene Ontology analysis shows enriched molecular function, biological processes and cellular component in the list of genes where the stringent alternative splicing events were found. For Molecular Function, all GO terms with q-value < 0.01 are represented. For Biological Process and Cellular Component, GO terms with q-value < 0.01 and enrichment >5 are represented.