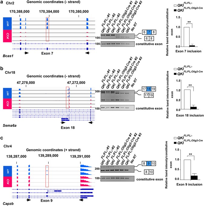
Figure 4

Alternative splicing event in Bcas1, Sema6a and Capzb in QKI FL/FL;Olig2-Cre and QKI FL/FL;- mice. (a,b,c) Left: IGV views of the exon skipping events in Bcas1, Sema6a and Capzb. All samples are represented on the same scale for each screenshot. Black arrows represent the primers used for validation by RT-PCR. Right: Validation of exon skipping events by semi-quantitative PCR in n = 3 mice per genotype. The constitutive exon is present in all isoforms of the gene and is not alternatively spliced. The pixel densities of PCR bands from 3 independent mice brain RNA samples were quantified using ImageJ software, normalized over wild-type mice and represented as mean ± SEM (Student t-test, **p < 0.001).