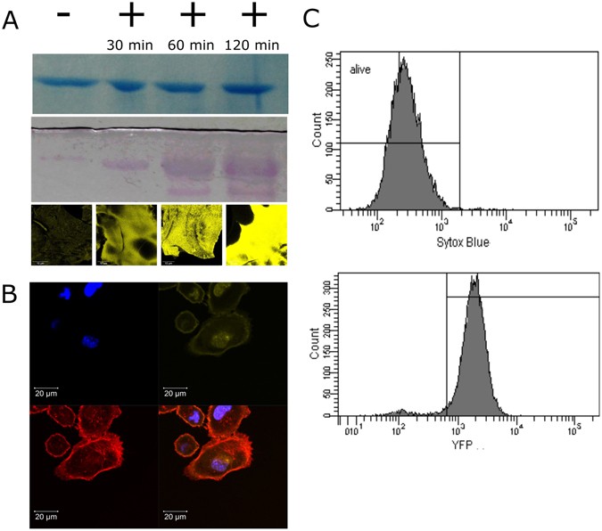
Figure 1

Decoration of cells and hydrogels with YFP-LecB and biocompatibility. (A) The glycosylation of BSA was determined with an acid-schiff reaction. BSA was analysed on a SDS page (A top) and a glycoprotein detection gel (middle) for different glycosylation times (30, 60 and 120 min) where glycosylation is visualized by magenta bands in the gel (shown are only the relevant parts from full length gels in Fig. S4 Supplementary Information). Confocal images (lower panel) of YFP-LecB decorated hydrogels for untreated and glycosylated (30, 60 and 120 min) hydrogels which were incubated with YFP-LecB, followed by subsequent washing. Yellow color represents the bound YFP-LecB. (B) Lung cancer cells (A549) were incubated with YFP-LecB, washed and visualized with confocal microscopy to reveal lectin binding to the cells whereas red color represents the rhodamine-phalloidin stained cytoskeleton, blue the DAPI stained cell nucleus and yellow the YFP-LecB. (C) Cells were incubated with YFP-LecB and SytoxBlue to reveal the extent of YFP-LecB binding to the cells and its biocompatibility; YFP-LecB was proved to be biocompatible (overall viability > 95% after 24 h) and to bind to nearly all cells (bottom right).