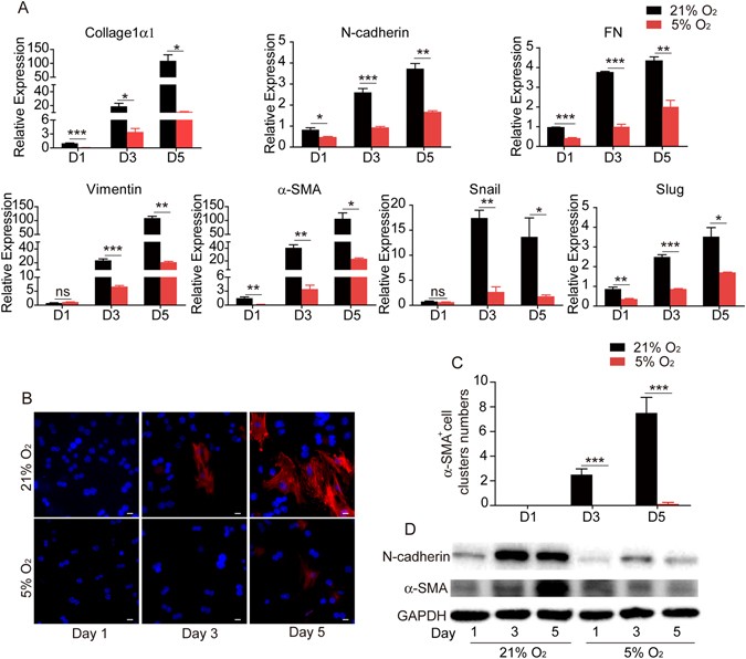
Figure 4
From: Physiological oxygen tension reduces hepatocyte dedifferentiation in in vitro culture

Physiological oxygen level suppresses EMT in the in vitro culture of primary hepatocytes. (A) Quantitative RT-PCR analysis of mesenchymal marker collage1α1, N-cadherin, FN, Vimentin, α-SMA, snail, and slug in hepatocytes cultured in 21% or 5% O2. Data are Means ± SEM (n = 3). (B) Immunofluorescence staining of α-SMA in hepatocytes cultured in 21% or 5% O2. Nuclei were stained with Hoechst. Scale bar: 20 μm. (C) Statistical data of the number of α-SMA+ clusters as shown in (B). Data are Means ± SEM (eight random fields) in a representative experiment. *p < 0.05, **p < 0.01, ***p < 0.001. (D) Western blot analysis of N-cadherin and α-SMA in hepatocytes cultured in 21% or 5% O2. GAPDH: loading control.