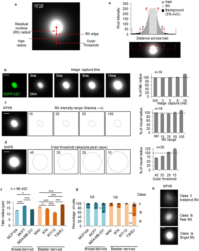
Figure 1

Calibration and edge determination. (a) Example MFHR image. (b) NM marker (green) and DNA in MFHR-extracted nuclei (white). Histogram shows mean RN radius as percentage of NM marker, +SEM. (c) RN and (d) outer threshold positions, determined by HIM, using indicated pixel threshold values. Histograms show mean derived radius as percentages of visually-derived values. (e) Pixel intensity plot across an MFHR-processed nucleus, showing outer threshold (II), RN threshold (III), and typical outer threshold estimated by eye (z). (f) Mean halo radius and (g) class distribution for indicated cell lines, +SEM. (h) Examples of class Ia, Ib and II MFHR-processed cells.