Figure 6
From: BRD3 and BRD4 BET Bromodomain Proteins Differentially Regulate Skeletal Myogenesis

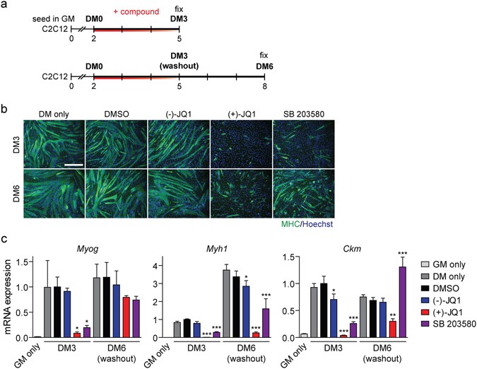
BETi treatment induces prolonged inhibition of myogenic differentiation in differentiation conditions. (a) C2C12 cells were treated with 1 µM (+)-JQ1 or 10 µM SB 203580 for a 3 day period in DM and (b) cultures either fixed for MHC IF staining or cultured for an additional 3 days in fresh DM to washout the compounds before fixing. Myogenic differentiation was assessed relative to untreated (DM only), DMSO, and (−)-JQ1 negative controls. (c) Myogenic transcript levels for Myog, Myh1 and Ckm were determined for each treatment protocol by RT-qPCR. Cells treated with GM only were included as an additional undifferentiated control. Images were taken at 10× magnification, scale bars indicate 50 µm. All values are mean + SD, n = 3, *P < 0.05, **P < 0.01, ***P < 0.001. The mean of the DMSO group at day 5 was scaled to a value of one. Comparisons between multiple groups were tested using one-way ANOVA with Bonferroni post hoc test, and comparisons to the DMSO group reported.