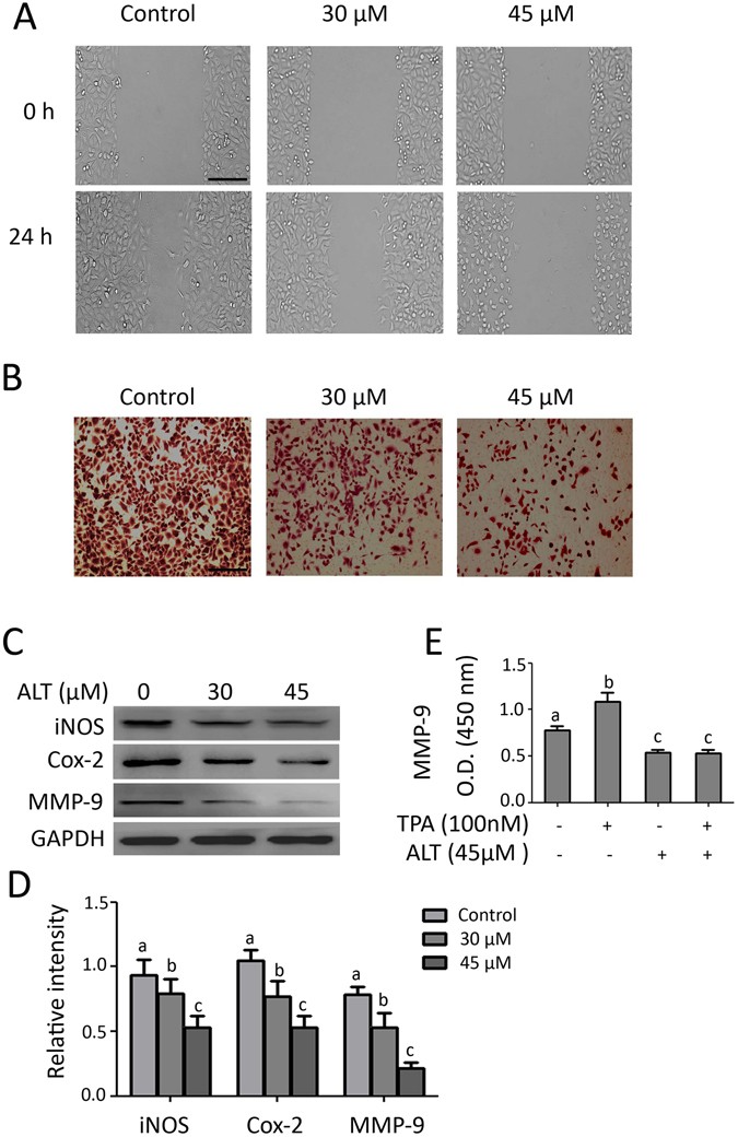
Figure 8

Effect of ALT on A549 cell migration. (A) A549 cells were cultured in 12 well plates. A wound was created in the middle using sterile micropipette tip. The cells were washed with PBS, exposed to ALT for 12 h. The drug containing medium was then replaced with fresh medium and allowed to grow at 37 °C for 24 h. The cells were photographed at 0 and 24 h under an inverted microscope. Scale bar = 100 μm (B). A549 cells were treated with ALT for 12 h. Drug containing medium was removed and cells were washed with PBS to remove floating cells. The adherent cells were harvested, counted and 2 × 104 cells were seeded onto transwell chamber and incubated for 24 h as described in materials and methods. The migrated cells were fixed, stained with crystal violet and photographed. Scale bar = 100 μm (C) A549 cells were treated with ALT for 12 h and expression of iNOS, Cox-2, MMP-9 was measured by Western blot. (D) Statistical analysis of data from C. Columns not sharing same superscript letters differ significantly (P < 0.05). (E) A549 cells were treated with ALT in the presence or absence of TPA for 12 h. The culture medium was collected and the level of MMP-9 in culture medium was measured according to kit instructions.