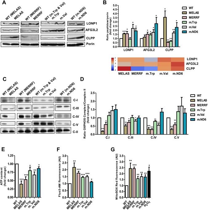
Figure 1

Altered mitochondrial features in cybrid cells carrying MELAS, MERRF, m.5514 A > G (mt-tRNATrp), m.1643A > G (mt-tRNAVal), and m.14487 T > C (ND6) mutations. (A) Representative western blot of LONP1, AFG3L2 and CLPP peptidases in mutant and wild type (WT) cybrid cells. The membrane was also probed with porin as a loading control. Full-length western blots and lower-exposure blots of porin are included in supplementary information. (B) Densitometric analysis of LONP1, AFG3L2 and CLPP normalized to porin and represented as fold change relative to WT (top). Quantitative data are from at least three independent experiments. Results from this analysis are also shown as a heatmap (bottom). The color and the corresponding value in log2 scale are depicted on the left. (C) Representative Blue Native-PAGE of OXPHOS complexes in mutant and WT cybrid cells. Full-length blots and lower-exposure blots for those with high contrast are included in supplementary information. (D) Densitometric analysis of OXPHOS complexes normalized to complex-II (loading control) and represented as fold change relative to WT. (E) Cellular ATP determination in mutant and WT cybrid cells. (F and G) Determination of Ca2+ (F) and ROS (G) by flow cytometry in mutant and WT cybrid cells with Fluo-3 and MitoSOX Red, respectively. All data are the mean ± SEM of at least three different experiments. Differences from WT values were found to be statistically significant at *p < 0.05, **p < 0.01 and ***p < 0.001.