Figure 5
From: Integrin β3/Akt signaling contributes to platelet-induced hemangioendothelioma growth

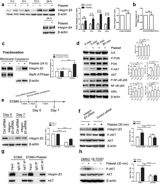
Integrin β3 was associated to platelet-induced Akt phosphorylation in EOMA cells. EOMA cells were treated with platelets for indicated times and (a) the total protein levels of integrin β3 and integrin β4, (b) RNA level of integrin β3, and (c) protein levels of integrin β3 in membrane and cytoplasmic fractions were examined by either Western blot or real-time PCR. Na/K ATPase and β-actin were used as loading controls. (d) EOMA cells were treated with platelets for specified times and the levels of ILK, phospho-PI3K, PI3K, phospho-Akt, Akt, phospho-p65, p65, and IκBα were assessed by Western blot. (e) EOMA cells were subject to siRNA transfections for 4 days and the level of integrin β3 at indicated times was examined by Western blot. (f) EOMA cells were transfected with control or integrin β3 siRNA for 4 days, and then treated with platelets for 30 minutes. The phosphorylation of Akt was assessed by Western blot. (g) EOMA cells were treated with or without platelets for 30 minutes then subject to immunoprecipitation using an Akt specific antibody. The interaction of integrin β3 with Akt was then assessed via Western blot. (h) EOMA cells were pre-treated with 10 μM QLT0267, and then incubated with platelets for 30 minutes. The phosphorylation of Akt was assessed by Western blot. n = 3–6, t-test, one-way or two-way ANOVA. *P < 0.05; **P < 0.01; ***P < 0.001; ns, not significant.