Figure 2
From: Spleen contributes to restraint stress induced changes in blood leukocytes distribution

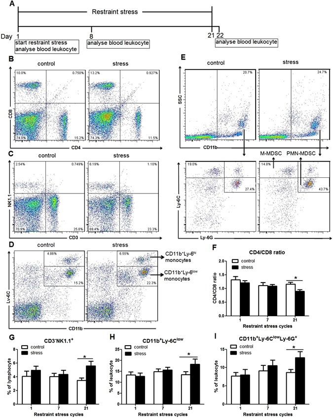
Leukocyte subsets of blood were changed after restraint stress. Blood was collected from the mice 1 h following the 1st cycle restraint stress, the day after undergoing 7 or 21 cycles of restraint stress. (A) Experiment designs to examine the changes of Leukocyte subsets of blood after restraint stress. (B,C,D and E) Representative dot plots of CD4+, CD8+ T lymphocytes (B), CD3−NK1.1+ NK cells (C), CD11b+Ly-6low monocytes (D), and CD11b+Ly-6ClowLy-6G+ PMN-MDSCs (E) in the mice undergoing 21 cycles of restraint stress and controls. (F) Twenty-one cycles of restraint stress decreased CD4/CD8 ratio. (G,H and I) Twenty-one cycles of restraint stress elevated the percentage of CD3−NK1.1+ NK cells (G), CD11b+Ly-6low monocytes (H) and CD11b+Ly-6ClowLy-6G+PMN-MDSCs (I). Data were shown as mean ± SEM (n = 8). *p < 0.05 vs. control.