Figure 4
From: Spleen contributes to restraint stress induced changes in blood leukocytes distribution

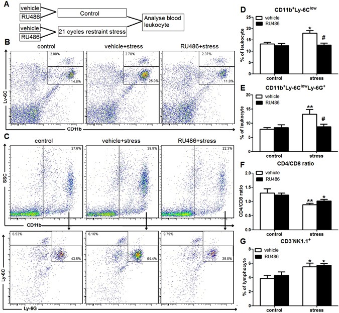
RU486 could attenuate the increase of the percentages of CD11b+Ly-6low monocytes and CD11b+Ly-6ClowLy-6G+ PMN-MDSCs induced by restraint stress. (A) Mice were injected sc with vehicle or RU486 prior to restraint stress each day for 21 days. (B and C) Representative plots of CD11b+Ly-6low monocytes (B) and CD11b+Ly-6ClowLy-6G+ PMN-MDSCs (C) in blood. (D and E) The increased percentages of CD11b+Ly-6low monocytes (D) and CD11b+Ly-6ClowLy-6G+ PMN-MDSCs (E) were blocked by RU486. (F and G) RU486 could not attenuate the changes of the CD4/CD8 ratio (F) and the percentages of NK cells (G). Data were shown as mean ± SEM (n = 5). *p < 0.05, **p < 0.01 vs. control. #p < 0.05 vs. vehicle.