Figure 5
From: Spleen contributes to restraint stress induced changes in blood leukocytes distribution

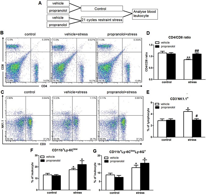
Propranolol could attenuate the changes of the CD4/CD8 ratio and the percentages of NK cells induced by restraint stress. (A) Mice were injected sc with vehicle or proraonlol prior to restraint stress each day for 21 days. (B and C) Representative plots of CD4+, CD8+ T lymphocytes (B) and NK cells (C) in blood. (D and E) The changes of the CD4/CD8 ratio (D) and the percentages of NK cells (E) were blocked by proraonlol. (F and G) Proraonlol could not attenuate the changes of the percentages of CD11b+Ly-6low monocytes (F) and CD11b+Ly-6ClowLy-6G+ PMN-MDSCs (G). Data were shown as mean ± SEM (n = 6). *p < 0.05, **p < 0.01 vs. control. #p < 0.05, ##p < 0.01 vs. vehicle.