Figure 6
From: Spleen contributes to restraint stress induced changes in blood leukocytes distribution

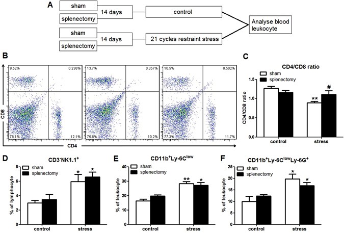
Splenectomy before restraint stress reversed the CD4/CD8 ratio changing following 21 cycles of stress. (A) Mice were splenectomized 14 days before restraint stress and then exposed to 21 cycles of restraint stress. (B) Representative plots of CD4+, CD8+ T lymphocytes in blood. (C) Splenectomy before restraint stress could attenuate the changes of CD4/CD8 ratio. (D,E and F) Splenectomy could not block the changes of NK cells (D), CD11b+Ly-6low monocytes (E), CD11b+Ly-6ClowLy-6G+ PMN-MDSCs (F) induced by restraint stress. Data were shown as mean ± SEM (n = 5–6). *p < 0.05, **p < 0.01 vs. control. #p < 0.05 vs. sham.