Figure 2
From: The potential of using semitendinosus tendon as autograft in rabbit meniscus reconstruction

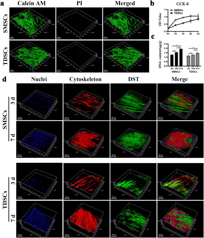
Viability, proliferation and morphology of SMSCs and TDSCs in DSTs in vitro. (a) LIVE/DEAD staining analysis of SMSCs and TDSCs seeded in DSTs after 7 days by fluorescence microscopy, with live cells stained green (calcein AM) and dead cells stained red (PI). Scale bar = 200 μm. (b) OD values of CCK-8 assay of SMSCs and TDSCs cultured in DSTs (n = 3). (c) DNA content of SMSCs and TDSCs seeded in DSTs at day 2, 10 and 21 (n = 3, **p < 0.01). (d) Cell morphology of SMSCs and TDSCs seeded in DSTs by fluorescence microscopy, with nuclei stained blue, cytoskeleton stained red and DSTs displayed green. Scale bar = 100 μm.