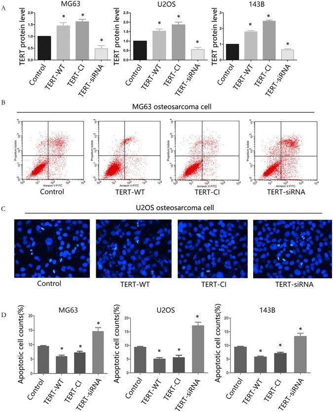
Figure 2

TERT reduces apoptosis induced by cisplatin in osteosarcoma cells independently of telomerase reverse transcriptase activity. (A) The relative TERT expression in mock transfected cells (control), TERT-overexpressing cells (TERT-WT, TERT-CI) and TERT-siRNA cells were assessed by Western blot analysis. (B) MG63 transfected cells were treated with 5 μmol/L cisplatin for 24 hours after which the apoptosis in cells was detected by flow cytometry. (C) U2OS transfected cells were treated wit with 5μmol/L cisplatin for 24 hours after which the apoptosis in cells was assessed by Immuno-fluorescence. Karyopyknosis is taken as apoptosis. (D) Quantification of apoptotic rate in cisplatin-treated osteosarcoma transfected cell lines detected by FACS. All experiments were carried out at least triplicates and the data were presented as the mean ± S.D. Student t test was performed to evaluate the difference *P < 0.05.