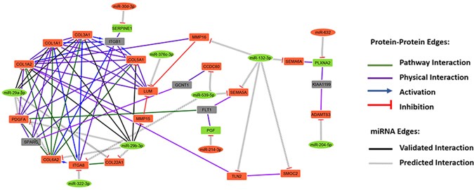
Figure 6

Complexity of the miRNA-mRNA interactome network in rat soleus muscles with cardiac cachexia. The regulatory network displays predicted and validated interactions between miRNAs (rectangle) and mRNAs (elliptic) deregulated from TLDA and microarray experiments generated by using a fold-change cutoff <1.5, P < 0.05 and enrichment with physical and pathway protein-protein interaction by Cytoscape database.