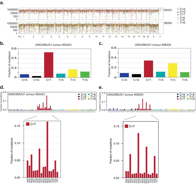
Figure 3

Mutational landscape of UNG/SMUG1 double knockout tumour. Whole genome sequencing was performed to assess the mutational profiles in tumour arising spontaneously in UNG/SMUG1 double knockout mice. (a) Rainfall plots showing the distribution of mutations in tumours from two different mice (denoted 55423 or 56201) along each chromosome. Each dot represents one variant and the distance between mutations are indicated. (b,c) The types of base pair changes represented as the fraction of the total variant observed. (d,e) Trinucleotide plots summarising the sequences surrounding each variant normalised to genomic trinucleotide occurrence. The sequence context of all mutations occurring at C:G base pairs is magnified below.