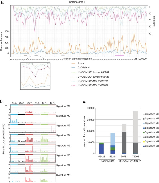
Figure 5

Mutational signatures. (a) Plot showing the mutation density (no. mutation/Mbp) along chromosome 5 for all four tumours together with the density of exons (orange) and CpG islands (blue). The 22–30 Mbp region with highest number of mutations is shown below. (b) Mutational signatures identified in the UNG/SMUG1 and UNG/SMUG1/MSH2 tumours. (c) The different mutational signatures present in each tumour given as the number of mutations contributed to each signature.