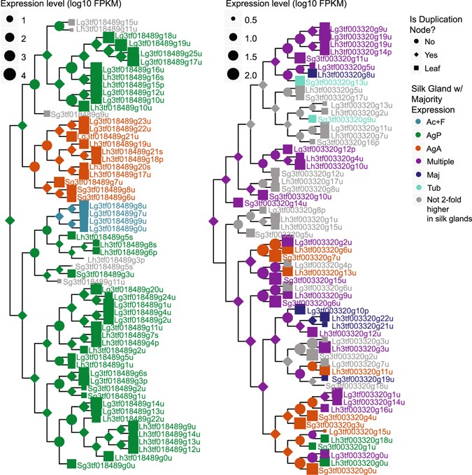
Figure 7

Exemplar gene trees demonstrate the reconstruction of ancestral expression states. Left tree contains homologs of the PXCC family of proteins, which are highly expressed in venom glands of spitting spiders64. Transcripts in the right tree encode homologs of transmembrane transport proteins. Branch lengths are ultrametric. For branch lengths reflecting molecular distances see Supplementary File 5. Horizontal width of symbols represents expression level.